1-Intro
Ubuntu need a simple proxy
1)-apt installation
sudo curl -fsSL https://sing-box.app/gpg.key -o /etc/apt/keyrings/sagernet.asc
sudo chmod a+r /etc/apt/keyrings/sagernet.asc
echo "deb [arch=`dpkg --print-architecture` signed-by=/etc/apt/keyrings/sagernet.asc] https://deb.sagernet.org/ * *" | \
sudo tee /etc/apt/sources.list.d/sagernet.list > /dev/null
sudo apt-get update
sudo apt-get install sing-box # or sing-box-beta2)-config transfer
ไฝฟ็จ่ฟไธช python ่ๆฌ้
ๅ่ชๅทฑ็ template ๅปไฟฎๆน. https://github.com/Toperlock/sing-box-subscribe
2-History
ไธ็ดไปฅๆฅ๏ผ ๅฎขๆท็ซฏ็ไปฃ็็ๆๆฏๆ3็ฑป:
- System proxy: ็ณป็ปๅ็ๆฏๆ็ไปฃ็
- Firewall redirection: ็ฝ็ป็ๆต้ๅๆฆๆช, ไพๅฆ Windows ็
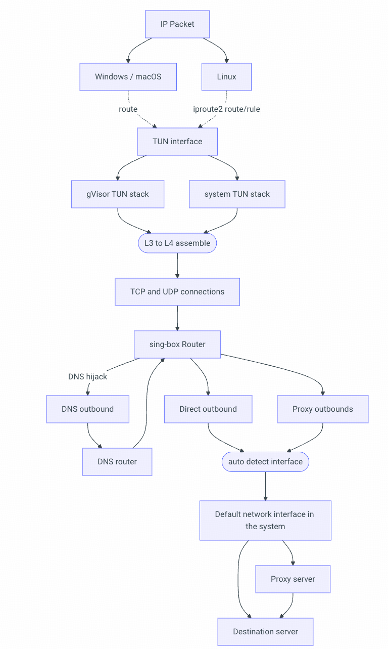
WFP,Linux็Redirect,eBpf,macos็pf - Virtual interface: ๆๆ็
L2ๅL3ๅ็งvpn้ฝๆฏๅบไบ่ๆ็ฝ็ปๆฅๅฃ,single-boxๅบไบclash-premium็TUNๅ ฅ็ซ (l3ๅฐl4) ็่ฝฌๆขๅ่ฝ. ๆไพไบ้ๆ็ไปฃ็.
